Tutoria
Fast, quality tutor booking mobile app
Connecting parents and tutors through simple, reliable booking
Project Type:
Course project
My Role:
Research
UX Design
UI Design
Industries:
Education
Duration:
Mar 2025 - May 2025
Project Type:
Course project
My Role:
Research
UX Design
UI Design
Industries:
Education
Duration:
Mar 2025 - May 2025
Project Type:
Course project
My Role:
Research
UX Design
UI Design
Industries:
Education
Duration:
Mar 2025 - May 2025
Overview
The product:
Tutoria is a mobile app designed for busy parents, who want to quickly find, compare, and book experienced tutors for their children.
It helps users filter tutors by subject, rating, availability, and price — all in one place — and streamlines the booking process to save time and reduce stress.
Tutoria is a mobile app designed for busy parents, who want to quickly find, compare, and book experienced tutors for their children.
It helps users filter tutors by subject, rating, availability, and price — all in one place — and streamlines the booking process to save time and reduce stress.
The problem:
Many parents, especially those with busy schedules, find it difficult and time-consuming to search for, compare, and book reliable tutors.
They often have to visit multiple websites, contact tutors manually, and deal with uncertainty around availability and booking confirmation.
Many parents, especially those with busy schedules, find it difficult and time-consuming to search for, compare, and book reliable tutors.
They often have to visit multiple websites, contact tutors manually, and deal with uncertainty around availability and booking confirmation.
The solution:
The goal of Tutoria is to make the tutor-booking process fast, simple, and trustworthy.
The app allows parents to compare tutors by ratings, availability, and subject expertise — and guarantees confirmed booking times to reduce the back-and-forth.
Success was measured by how efficiently users were able to complete the booking flow during usability testing, and how well the design aligned with identified user needs.
The goal of Tutoria is to make the tutor-booking process fast, simple, and trustworthy.
The app allows parents to compare tutors by ratings, availability, and subject expertise — and guarantees confirmed booking times to reduce the back-and-forth.
Success was measured by how efficiently users were able to complete the booking flow during usability testing, and how well the design aligned with identified user needs.
My responsibilities:
Conducted user interviews and extracted insights
Audited tutor platforms to assess competition
Created personas, journeys, and user flows
Framed HMW questions to support ideation
Sketched ideas using Crazy 8s and paper wireframes
Designed lo-fi and hi-fi wireframes in Figma
Built prototypes to show key user flows
Ran usability tests and analysed feedback
Iterated designs based on findings
Conducted user interviews and extracted insights
Audited tutor platforms to assess competition
Created personas, journeys, and user flows
Framed HMW questions to support ideation
Sketched ideas using Crazy 8s and paper wireframes
Designed lo-fi and hi-fi wireframes in Figma
Built prototypes to show key user flows
Ran usability tests and analysed feedback
Iterated designs based on findings



Understanding the user
User research: Summary
I conducted 1:1 interviews with five representative users, including busy parents with school-aged children and parents with limited digital confidence.
The goal was to understand how they currently find and book tutors, what challenges they face, and what features would improve their experience.
I conducted 1:1 interviews with five representative users, including busy parents with school-aged children and parents with limited digital confidence.
The goal was to understand how they currently find and book tutors, what challenges they face, and what features would improve their experience.
User research: Pain points
1
Users often spend too much time searching for the right tutor and feel unsure about what kind of experience or quality they’ll actually get.
Users often spend too much time searching for the right tutor and feel unsure about what kind of experience or quality they’ll actually get.
2
Many platforms don’t provide accurate or up-to-date tutor availability, making it difficult to schedule sessions quickly and confidently.
Many platforms don’t provide accurate or up-to-date tutor availability, making it difficult to schedule sessions quickly and confidently.
3
Parents feel uncertain about a tutor’s experience or credibility due to limited, inconsistent, or unclear profile information.
Parents feel uncertain about a tutor’s experience or credibility due to limited, inconsistent, or unclear profile information.
4
Messaging-based booking systems leave parents unsure whether a tutor will accept the request or even show up, especially without instant confirmation.
Messaging-based booking systems leave parents unsure whether a tutor will accept the request or even show up, especially without instant confirmation.
Persona:
To better understand user needs, I created empathy maps based on interview findings. These helped me identify key behaviors, feelings, and challenges, which I used to develop two user personas. Below is the primary persona that guided most design decisions.
To better understand user needs, I created empathy maps based on interview findings. These helped me identify key behaviors, feelings, and challenges, which I used to develop two user personas. Below is the primary persona that guided most design decisions.
Problem statement:
Lisa is a busy working mum who needs an app that allows fast bookings with experienced and flexible tutors because she has limited free time to search and compare options.
Lisa is a busy working mum who needs an app that allows fast bookings with experienced and flexible tutors because she has limited free time to search and compare options.






Storyboard:
To bring the user experience to life, I created a storyboard based on the shared goal of finding and booking a tutor quickly and easily.
This visual narrative illustrates how the product supports busy caregivers in their daily routine — from feeling overwhelmed to gaining relief and control.
It helped me empathize more deeply with users and understand how Tutoria can reduce stress and support time management.
To bring the user experience to life, I created a storyboard based on the shared goal of finding and booking a tutor quickly and easily.
This visual narrative illustrates how the product supports busy caregivers in their daily routine — from feeling overwhelmed to gaining relief and control.
It helped me empathize more deeply with users and understand how Tutoria can reduce stress and support time management.
Goal statement:
Our tutor booking app will let users quickly find and book the best tutor, which will affect parents by allowing them to compare tutors by ratings, have guarantee on the booking time, and seeing tutors availability in advance. We will measure effectiveness by analysing the number of daily and weekly bookings, and how long the booking process takes for users to do.
Our tutor booking app will let users quickly find and book the best tutor, which will affect parents by allowing them to compare tutors by ratings, have guarantee on the booking time, and seeing tutors availability in advance. We will measure effectiveness by analysing the number of daily and weekly bookings, and how long the booking process takes for users to do.
User journey map:
This journey map follows a parent (Lisa) as she searches for and books a tutor. It captures her actions, thoughts, and emotions at each stage, from realizing she needs help to completing the payment.
The map highlights key pain points, such as feeling overwhelmed during login, uncertainty when comparing tutors, and relief after securing a booking.
From this, I identified several design opportunities:
Auto-login to reduce friction at the start
Displaying tutor profiles with ratings
Highlighting available tutors
Providing clear booking confirmations and reminders
These insights helped shape the app’s core features, ensuring it supports users effectively throughout their journey.
This journey map follows a parent (Lisa) as she searches for and books a tutor. It captures her actions, thoughts, and emotions at each stage, from realizing she needs help to completing the payment.
The map highlights key pain points, such as feeling overwhelmed during login, uncertainty when comparing tutors, and relief after securing a booking.
From this, I identified several design opportunities:
Auto-login to reduce friction at the start
Displaying tutor profiles with ratings
Highlighting available tutors
Providing clear booking confirmations and reminders
These insights helped shape the app’s core features, ensuring it supports users effectively throughout their journey.



Starting the design
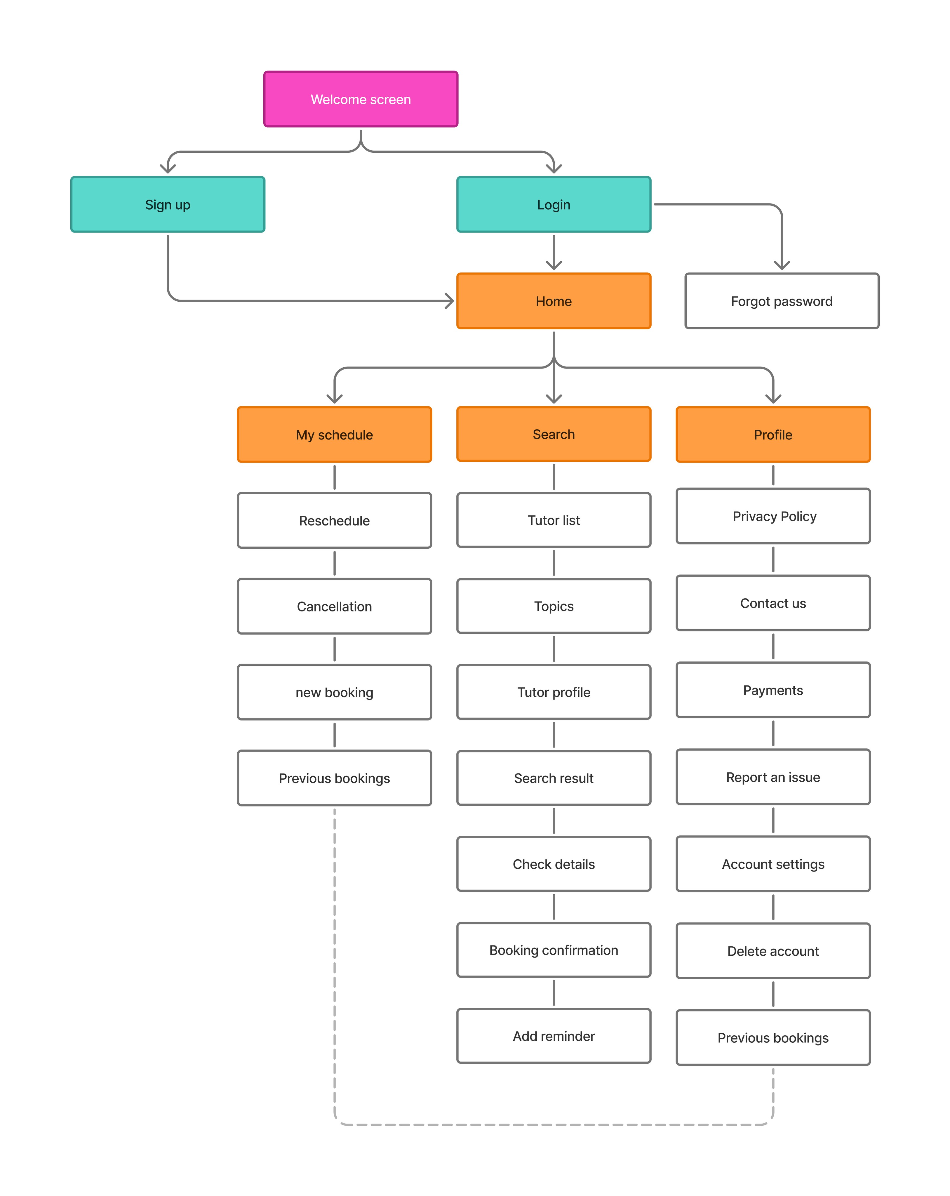
Sitemap:
Based on the research insights and the needs of my personas, I created this sitemap to ensure users can easily and efficiently complete their journey, from discovering tutors to confirming a booking. The structure prioritizes clarity, quick access to key features, and a smooth navigation experience tailored to busy parents like Lisa.
Based on the research insights and the needs of my personas, I created this sitemap to ensure users can easily and efficiently complete their journey, from discovering tutors to confirming a booking. The structure prioritizes clarity, quick access to key features, and a smooth navigation experience tailored to busy parents like Lisa.



User flow:
After defining the sitemap, I created a user flow for the main task to understand how users would move through the experience and what screens needed to be designed.
After defining the sitemap, I created a user flow for the main task to understand how users would move through the experience and what screens needed to be designed.






Paper wireframing:
Based on the research insights — including user pain points, goals, and journey stages — I began paper wireframing using Sharpies and paper to explore how layout and features could best support user needs.
Based on the research insights — including user pain points, goals, and journey stages — I began paper wireframing using Sharpies and paper to explore how layout and features could best support user needs.
Low-fidelity digital wireframes:
After exploring different layout ideas through paper wireframes, I moved on to creating low-fidelity digital wireframes in Figma.
These wireframes focused on the core user flow and incorporated the most promising ideas from the sketching phase, helping me build a more structured and testable version of the design.
After exploring different layout ideas through paper wireframes, I moved on to creating low-fidelity digital wireframes in Figma.
These wireframes focused on the core user flow and incorporated the most promising ideas from the sketching phase, helping me build a more structured and testable version of the design.



Silent video demonstrating low-fi prototype of the mobile app.
Low-fidelity prototype:
Once the low-fidelity wireframes were complete, I created an interactive prototype in Figma to connect the main user flow, from opening the app to receiving a booking confirmation.
The goal was to evaluate the overall structure and identify early usability issues before moving into high-fidelity design.
Once the low-fidelity wireframes were complete, I created an interactive prototype in Figma to connect the main user flow, from opening the app to receiving a booking confirmation.
The goal was to evaluate the overall structure and identify early usability issues before moving into high-fidelity design.
Usability study: Parameters
Type: Unmoderated, task-based
Participants: 5 users
Age range: 26–41 years old
Location: Remote (Sydney, Australia)
Duration: 10-15 minutes per participant
Recruitment: Selected from earlier research participants based on matching characteristics with the target user group
Tasks: 3 main tasks with 1 follow-up question after each task
Usability study: Key findings
1
3 out of 5 participants had difficulty finding where their scheduled sessions were located. This indicates the 'Booked Schedule' section needs clearer visibility or navigation cues.
3 out of 5 participants had difficulty finding where their scheduled sessions were located. This indicates the 'Booked Schedule' section needs clearer visibility or navigation cues.
2
2 out of 5 participants mentioned they needed more details when viewing tutor profiles. This suggests an opportunity to add more relevant information to build trust and help with decision-making.
2 out of 5 participants mentioned they needed more details when viewing tutor profiles. This suggests an opportunity to add more relevant information to build trust and help with decision-making.
3
4 out of 5 participants completed the booking process easily. However, one participant expected to see the price again on the confirmation screen. The booking flow is generally effective, but a final process confirmation could improve clarity.
4 out of 5 participants completed the booking process easily. However, one participant expected to see the price again on the confirmation screen. The booking flow is generally effective, but a final process confirmation could improve clarity.
Refining the design
Mockups:
After analyzing the research findings and identifying key usability issues and opportunities, I prioritized them and started iterating on the design, moving from low-fidelity wireframes to high-fidelity mockups.
After analyzing the research findings and identifying key usability issues and opportunities, I prioritized them and started iterating on the design, moving from low-fidelity wireframes to high-fidelity mockups.



I introduced a toggle feature in the search section that allows users to see the best-matched tutors instantly. This helps users save time by skipping manual filtering if they choose to, while still allowing full results if they prefer browsing.



I added a visual indicator to the bottom navigation bar that moves along with the selected screen. This helps users clearly understand where they are in the app at any given moment.
To reduce confusion around the "Schedule" screen, I renamed it to "bookings", since several participants found the original label unclear during usability testing.
Sticker sheet:
The sticker sheet helped me document the foundational elements of the interface, such as the color palette, typography styles, and UI components. It served as a single source of truth to ensure consistency and efficiency in the high-fidelity mockups.
The sticker sheet helped me document the foundational elements of the interface, such as the color palette, typography styles, and UI components. It served as a single source of truth to ensure consistency and efficiency in the high-fidelity mockups.



Silent video demonstrating hi-fi prototype of the mobile app
Hi-fidelity prototype:
The final prototype reflects the core features and visual design of the Tutoria app. Key user flows such as searching, filtering, and booking a tutor were refined based on earlier feedback. The interface follows consistent styles and aims to offer a friendly and intuitive experience.
The final prototype reflects the core features and visual design of the Tutoria app. Key user flows such as searching, filtering, and booking a tutor were refined based on earlier feedback. The interface follows consistent styles and aims to offer a friendly and intuitive experience.
Accessibility considerations:
1
I used a limited color palette to keep the interface visually clean and simple. I checked the color combinations using a Figma contrast plugin to ensure they meet accessibility standards for text readability.
I used a limited color palette to keep the interface visually clean and simple. I checked the color combinations using a Figma contrast plugin to ensure they meet accessibility standards for text readability.
2
Font sizes and styles were applied consistently to ensure clarity and legibility for users, especially those with visual impairments or reading difficulties.
Font sizes and styles were applied consistently to ensure clarity and legibility for users, especially those with visual impairments or reading difficulties.
3
I followed a logical content structure with clearly defined headings and sections (H1, H2, etc). This supported users navigating with screen readers and helps everyone quickly understand the page layout and flow.
I followed a logical content structure with clearly defined headings and sections (H1, H2, etc). This supported users navigating with screen readers and helps everyone quickly understand the page layout and flow.
4
I ensured that interactive elements such as icons and buttons had enough padding and spacing to meet minimum touch target size guidelines (at least 44x44px), making them easier to tap for users.
I ensured that interactive elements such as icons and buttons had enough padding and spacing to meet minimum touch target size guidelines (at least 44x44px), making them easier to tap for users.
Going forward
Impact:
Tutoria was designed to help parents and tutors connect more efficiently. The design received positive feedback from test participants, who found it intuitive, simple, and visually clear. It could serve as a real-world development or more user testing in the future.
Tutoria was designed to help parents and tutors connect more efficiently. The design received positive feedback from test participants, who found it intuitive, simple, and visually clear. It could serve as a real-world development or more user testing in the future.
What I learned:
I learned how to apply UX design processes from start to finish - from user research and problem definition to ideating, prototyping and testing. I also gained hands-on experience on improving accessibility, designing mobile-first, and building a flexible design system.
I learned how to apply UX design processes from start to finish - from user research and problem definition to ideating, prototyping and testing. I also gained hands-on experience on improving accessibility, designing mobile-first, and building a flexible design system.
Next steps:
1
Conduct more usability testing on hi-fi prototype.
Conduct more usability testing on hi-fi prototype.
2
Explore integration of features like messaging and calendar syncing.
Explore integration of features like messaging and calendar syncing.
3
Designing a website version of Tutoria to make the platform accessible on larger screens and expand its usability across devices.
Designing a website version of Tutoria to make the platform accessible on larger screens and expand its usability across devices.